消防应急灯方案
方案特点
恒流方案:OC5038
宽输入电压范围3.1V-80V
高效率:可达93%
输出电流1.2A
支持PWM调光和线性调光
关断时间可调
智能过温保护
ESOP8封装
恒压方案:OC5864
宽输入电压范围5.5V-60V
高效率:可达90%
输出电流0.6A
固定 500kHz 频率
逐周期过流保护
过热关断保护
SOT23-6封装
原理图
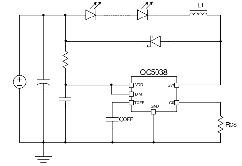
OC5038原理图

OC5864原理图

方案特点
恒流方案:OC5038
宽输入电压范围3.1V-80V
高效率:可达93%
输出电流1.2A
支持PWM调光和线性调光
关断时间可调
智能过温保护
ESOP8封装
恒压方案:OC5864
宽输入电压范围5.5V-60V
高效率:可达90%
输出电流0.6A
固定 500kHz 频率
逐周期过流保护
过热关断保护
SOT23-6封装
原理图
OC5038原理图

OC5864原理图
